1月12日下午16:00,在临潼校区10教501教室,Beat365中文官方网站召开2015级三专业和卓越班班级工作汇报会。2015级三专业及卓越班全体班干部、学生代表参加了会议,会议由2015级辅导员芮智刚主持。
会上,各班班委代表班级从班级基本情况、思想建设、学风建设、活动开展和取得成绩等5个方面进行了汇报,对存在的问题和今后努力的方向进行了说明。芮老师对各班的汇报进行了点评和总结,并对寒假安全教育工作进行了部署。要求全体干部不断加强自身理论学习,工作中要不断总结,做到站高、望远、广闻、慎言、心宽、神定、意坚、气足,进一步提升个人自身素质和工作能力。

2016年工作回顾:
一、党建与思想政治教育
一年来认真学习党的十八大、十八届六中全会和习近平总书记系列讲话精神,深入开展“两学一做”专题教育活动。通过年级大会、主题班会、干部工作例会等形式,学习学校第十次党代会精神,不断加强形势政策教育、爱国主义教育,以团日活动为载体,使学生从思想上积极向党组织靠拢,树立正确的世界观、人生观和价值观,促进学生在行为养成中自主成长。
本年度选拔推荐63人参加学院第四十七期、四十八期初级党校培训,结业57人,结业率90.48%。推荐选拔18人参加学校第四十七、四十八期党校培训,结业5人,13人已结束集中培训和实践环节,未举行结业考试。

深入开展“两学一做”专题教育、学习校第十次党代会精神

5名同学参加47期党校动员大会、35同学参加48期初级党校培训

学生干部大会、47期党校结业典礼

党员教育基地挂牌
二、 突出日常管理,培育良好学风
(1)落实学校精准帮扶制度。与学习成绩较差的学生及时谈话,安排专人进行学业帮扶,班级学生挂科率和挂科人数下降,成绩明显提高,促进了学风整体转变。在本年度“一二九”评优过程中,4个班集体被评为“先进班集体”,19人获得“三好学生”荣誉称号,8个人获得“三好优秀生”荣誉称号,20余人申报了学习单项奖等各类奖项。

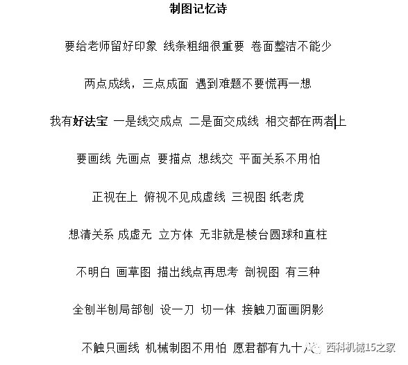
落实精准帮扶一对一辅导、学生自创制图记忆诗

学生受表彰情况
(2)重视英语四六级考试和课程学习。成立了四级复习强化班,专项训练听力和阅读部分,所带班级首次四级参加考试69人,通过30人,一次性通过率43.5%。举办了高数、大物模拟考试,检查学生学习情况,指导学生改进学习方法。

英语四级、高等数学模拟考试
(3)加强与班主任和任课教师交流。每月召开主题班会,总结班级工作,向学生讲述所学专业发展动态,使学生树立专业意识,明确努力方向;定期与任课教师进行沟通,通过班级教学信息员反馈学生学习中遇到的问题,辅导答疑,提高了学生学习成绩。

班主任召开主题班会
三、以校园文化活动为载体,积极发挥第二课堂作用
积极组织学生参加校团委、学工部和学院举行的各类校园文化活动,丰富了学生的课余生活。开展了班徽设计大赛、“放下手机、回归课堂”、“感恩父母”、“校歌传唱比赛”等主题教育活动,增强了班级凝聚力。组织学生学习了《Beat365中文官方网站大学生科技创新创业与学科竞赛管理办法》,使学生明确了所能参加的各类学科、科技竞赛的具体内容和参与办法。

班徽设计大赛、感恩教育主题班会

敬老院献爱心、新校歌传唱比赛

校辩论赛一等奖、“机械杯”篮球赛冠军

节能车比赛、学科科技竞赛获奖
四、学生干部和学生党员队伍建设
(1)严格学生干部的选拔、教育、管理和考核,不断提高学生干部队伍的素质和水平。本年度举办了班级工作汇报会2次,举办各类干部培训会议30余次,针对学生干部工作中遇到的问题及时分析,指导学生干部开展工作,进一步提高工作效率和工作执行力。

学生干部大会、班级工作汇报会
(2)注重入党积极分子培养,努力打造学习成绩好、政治觉悟高、服务管理能力强的党员队伍。严格入党积极分子培养,在日常管理中,高标准严要求,促使入党积极分子充分发挥模范带头作用。
学生干部8人获得国家励志奖学金,1人获得国奖奖学金,30人次获得学校优秀学生奖学金,20人次获得“优秀学生干部”荣誉称号,在“中国教育机器人大赛”、“全国皮赛杯比赛”中2名学生干部分获全国二等奖,多人次在“互联网+”、“ERP沙盘模拟经营大赛”中获奖。

车辆工程1501班班长武江浩、机械电子工程1502班学习委员黄佳泰
五、适应新媒体要求,开通网络思想政治教育新阵地
开通运行了“西科机械15之家”微信平台,展示、宣传年级工作,推送学生日常管理的相关制度、评优结果等信息60余条,如:团日活动、辩论赛、一二九大合唱、女生座谈会、志愿者活动等,形成线上线下的思想政治教育工作模式。

利用新媒体开展思想政治教育
六、注重实践环节,提升学生综合素质
通过各类实践活动使同学们对专业发展前景等有一个初步的认识,明确努力方向,为以后的工作和学习打下坚实的基础。

10名同学参加2016年暑期社会实践

赴习仲勋陵园开展爱国主义教育、金工实习
七、各类评优资助工作
按照学校相关文件要求,完成了各类奖助学金评定工作。本年度,认定家庭经济困难学生79人,审核建档立卡学生材料19人,完成生源地贷款34人的材料上报工作,评选国奖奖学金1人,国家励志奖学金15人,优秀学生奖学金49人,助学金79人,其他奖学金3人。

春风春雨春灿烂,新年新岁新起点。走进春天,走进蓬勃的希望,每一颗青春的心都焕发出缤纷的色彩。走进春天,走进时尚的动感地带,世界在我们眼前灿烂地舒展开来。2017让我们撸起袖子好好干,不忘初心,继续前进!